Java in a Nutshell

Previous Chapter 30 Next
 

30. The java.util Package

Contents:
java.util.Calendar (JDK 1.1)
java.util.Date (JDK 1.0)
java.util.Dictionary (JDK 1.0)
java.util.EmptyStackException (JDK 1.0)
java.util.Enumeration (JDK 1.0)
java.util.EventListener (JDK 1.1)
java.util.EventObject (JDK 1.1)
java.util.GregorianCalendar (JDK 1.1)
java.util.Hashtable (JDK 1.0)
java.util.ListResourceBundle (JDK 1.1)
java.util.Locale (JDK 1.1)
java.util.MissingResourceException (JDK 1.1)
java.util.NoSuchElementException (JDK 1.0)
java.util.Observable (JDK 1.0)
java.util.Observer (JDK 1.0)
java.util.Properties (JDK 1.0)
java.util.PropertyResourceBundle (JDK 1.1)
java.util.Random (JDK 1.0)
java.util.ResourceBundle (JDK 1.1)
java.util.SimpleTimeZone (JDK 1.1)
java.util.Stack (JDK 1.0)
java.util.StringTokenizer (JDK 1.0)
java.util.TimeZone (JDK 1.1)
java.util.TooManyListenersException (JDK 1.1)
java.util.Vector (JDK 1.0)

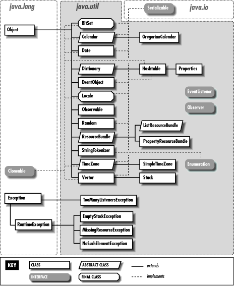
The java.util package defines a number of useful classes. This package should not be considered a "utility" package separate from the rest of the language; in fact, Java depends directly on several of the classes in this package. Figure 30.1 shows the class hierarchy of this package.

Figure 30.1: The java.util package

[Graphic: Figure 30-1]

The Hashtable class is one of the most useful in the package--it implements a hashtable or associative array. It allows arbitrary objects to be stored and retrieved by arbitrary keys. The Properties subclass of Hashtable is used to store the Java system properties list.

Vector is another extremely useful class. It implements an array of objects that grows as needed when objects are added.

The Enumeration interface provides a simple and consistent way to loop through all the elements contained within some kind of object or data structure.

The Date class represents a date and time, using a millisecond representation. In Java 1.1, the Calendar class manipulates dates using more familiar units such as months, days, hours, and minutes. The TimeZone class is also used in conjunction with dates.

In Java 1.1, ResourceBundle and its subclasses, ListResourceBundle and PropertyResourceBundle, represent a "bundle" of localized resources that are read in by an internationalized program at runtime.

The remaining classes are also useful. BitSet implements an arbitrary-size array of bits. Random generates and returns pseudo-random numbers in a variety of forms. StringTokenizer parses a string into tokens. Stack implements a last-in-first-out stack on which objects may be pushed, and from which they may be popped. And the Observer interface and Observable class provide infrastructure for implementing the object-oriented model-view paradigm in Java.

30.1 java.util.BitSet (JDK 1.0)

This class defines an arbitrarily large set of bits. Instance methods allow you to set, clear, and query individual bits in the set, and also to perform bitwise boolean arithmetic on the bits in BitSet objects. This class can be used as an extremely compact array of boolean values, although reading and writing those values is slower than normal array access.

public final class BitSet extends Object implements Cloneable, Serializable {
    // Public Constructors
            public BitSet();
            public BitSet(int nbits);
    // Public Instance Methods
            public void and(BitSet set);
            public void clear(int bit);
            public Object clone();  // Overrides Object
            public boolean equals(Object obj);  // Overrides Object
            public boolean get(int bit);
            public int hashCode();  // Overrides Object
            public void or(BitSet set);
            public void set(int bit);
            public int size();
            public String toString();  // Overrides Object
            public void xor(BitSet set);
}

Passed To:

BitSet.and(), BitSet.or(), BitSet.xor()


Previous Home Next
java.text.StringCharacterIterator (JDK 1.1) Book Index java.util.Calendar (JDK 1.1)

Java in a Nutshell Java Language Reference Java AWT Java Fundamental Classes Exploring Java