Java Language Reference

Previous Chapter 2
Lexical Analysis
Next
 

2.2 Tokenization

The tokenization phase of lexical analysis in Java handles breaking down the lines of Unicode source code into comments, white space, and tokens. The rule that defines the overall lexical organization of Java programs is TokenStream:

[Graphic: Figure from the text]

References Comments; Identifiers; Keywords; Literals; Operators; Separators; White Space

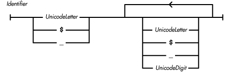
Identifiers

An identifier is generally used as the name for a thing in a program. A few identifiers are reserved by Java for special uses; these are called keywords.

From the viewpoint of lexical analysis, an identifier is a sequence of one or more Unicode characters. The first character must be a letter, underscore, or dollar sign. The other characters must be letters, numbers, underscores, or dollar signs. An identifier can't have the same Unicode character sequence as a keyword:

[Graphic: Figure from the text]

For example, foo21, _foo, and $foo are all valid identifiers; 3foo is not a valid identifier. There is no limit to the length of an identifier in Java. Although $ is a legal character in an identifier, you should avoid using it to eliminate confusion with compiler-generated identifiers.

A UnicodeDigit is a Unicode character that is classified as a digit by Character.isDigit().

A UnicodeLetter is a Unicode character code that is classified as a letter by Character.isLetter().

Two identifiers are the same if they have the same length and if corresponding characters in each identifier have the same Unicode character code. It is possible, however, to have identifiers that are distinct to a Java compiler, but not to the human eye. For example, the Java compiler recognizes lowercase Latin `a' (\u0061) and lowercase Cyrillic `a' (\u0430) as different characters, although they may well be visually indistinguishable.

References Character; Keywords

Keywords

Keywords are identifiers that have a special meaning to Java. Because of their special meanings, keywords are not available for use as names of things defined in programs. A Keyword is one of the following:

abstract default goto null synchronized
boolean do if package this
break double implements private throw
byte else import protected throws
case extends instanceof public transient
catch false int return true
char final interface short try
class finally long static void
const float native super volatile
continue for new switch while

The keywords const and goto are not currently used for any purpose in Java, although they may be assigned meaning in future versions of the Java language.

References Identifiers

Literals

A literal is a token that represents a constant value of a primitive data type or a String object:

[Graphic: Figure from the text]

References Boolean literals; Character literals; Floating-point literals; Integer literals; String literals

Integer literals

An integer literal represents an integer constant:

[Graphic: Figure from the text]

NonZeroDigit is defined as one of the following characters: 1, 2, 3, 4, 5, 6, 7, 8, or 9.

OctalDigit is defined as one of the following characters: 0, 1, 2, 3, 4, 5, 6, or 7.

Integer literals that begin with a non-zero digit are in base 10 and are called decimal literals. Integer literals that begin with 0x are in base 16 and are called hexadecimal literals. Integer literals that begin with 0 followed by 0-7 are in base 8 and are called octal literals.

If an integer literal ends with L or l, its type is long; otherwise its type is int.

Integer literals cannot begin with a + or a -. If either of these characters precedes an integer literal, it is treated as a unary operator, a separate token in its own right.

Here are some examples of int literals:

0
92
0642
0xDeadBeef

Here are some examples of long literals:

0L
1414213562373l
0x2000000000L
075204l

Note that the preceding examples end with either an uppercase or lowercase "L". They do not end with the digit 1 (one).

Decimal literals of type int may not be greater than 2147483647, which represents 2^31-1. Decimal literals of type long may not be greater than 9223372036854775807L, which represents 2^63-1. Decimal literals cannot be used directly to represent negative values. To represent negative values using a decimal literal, you must use the decimal literal in conjunction with the unary minus operator. For example, representing -321 requires the use of a unary minus and a decimal literal. To represent the int -2147483648, use 0x80000000. To represent the long -9223372036854775808L, use 0x8000000000000000L.

Hexadecimal and octal literals may be positive or negative because they represent either a 32-bit (int) or 64-bit (long) two's-complement quantity. Two's complement is a binary encoding technique that represents both positive and negative values. The range of values that can be represented by int hexadecimal and octal literals is shown in Table 2-1.

Table 2.1: Minimum and Maximum int Literals

Representation

Minimum Value

Maximum Value

Hexadecimal

0x80000000

0x7fffffff

Octal

020000000000

017777777777

Base 10 equivalent

-2147483648

2147483647

The range of values that can be represented by long hexadecimal and octal literals is shown in Table 2-2.

Table 2.2: Minimum and Maximum long Literals

Representation

Minimum Value

Maximum Value

Hexadecimal

0x8000000000000000L

0x7fffffffffffffffL

Octal

01000000000000000000000L

0777777777777777777777L

Base 10 equivalent

-9223372036854775808

9223372036854775807

References **UNKNOWN XREF**; **UNKNOWN XREF**; Integer types; Conversion to Unicode; Unary Operators

Floating-point literals

A floating-point literal represents a constant value of type float or double :

[Graphic: Figure from the text]

A floating-point literal must minimally contain at least one digit and either a decimal point or an exponent.

The data type of a floating-point literal is float if and only if the suffix f or F appears at the end of the literal. If there is no suffix or the suffix is d or D, the data type is double.

Floating-point literals cannot begin with a + or a -. If either of these precedes a floating-point literal, it is treated as a separate token, a unary operator.

Here are some examples of float literals:

23e4f
1.E2f
.31416e1F
2.717f
7.63e+9f

Here are some examples of double literals:

23e4
1.E2
.31415e1D
2.717
7.53e+9d

The ranges of values that can be represented by float and double literals are shown in Table 2-3.

Table 2.3: Minimum and Maximum Floating-Point Literals

Representation

Minimum Value

Maximum Value

float

1.40239846e-45f

3.40282347e38f

double

4.94065645841246544e-324

1.79769313486231570e308

Floating-point literals that exceed these limits are treated as errors by the Java compiler. The special floating-point values positive infinity, negative infinity, and not-a-number are available as predefined constants in Java, as part of the Float and Double classes.

References **UNKNOWN XREF**; Floating-point types; Unary Operators; Double; Float

Boolean literals

There are two boolean literal values, represented by the keywords true and false:

[Graphic: Figure from the text]

References Boolean Type

Character literals

A character literal represents a constant value of type char (an unsigned 16-bit quantity). A character literal consists of either the character being represented, or an equivalent escape sequence, enclosed in single quotes:

[Graphic: Figure from the text]

[Graphic: Figure from the text]

Here are some examples of character literals:

'c'
'n'
'\\'
'\u0138'

The character sequence \uxxxx is not defined above as a valid Escape, even though it can be used as a legal character literal. This sequence of characters is defined as an EscapedSourceCharacter, which is handled during the pre-processing phase, before tokenization takes place. As a result, the tokenization phase never sees an EscapedSourceCharacter. Tokenization sees only the single Unicode character that replaces the EscapedSourceCharacter during pre-processing.

The translations of the different types of escape sequences supported in Java are shown in Table 2-4.

Table 2.4: Java Escape Sequences

Escape Sequence

Unicode Equivalent

Meaning

\b

\u0008

Backspace

\t

\u0009

Horizontal tab

\n

\u000a

Linefeed

\f

\u000c

Form feed

\r

\u000d

Carriage return

\"

\u0022

Double quote

\'

\u0027

Single quote

\\

\u005c

Backslash

\xxx

\u0000 to \u00ff

The character corresponding to the octal value xxx

A character literal representing a carriage return character can be written only as '\r'; a character literal representing a linefeed character can be written only as '\n'. During the pre-processing that precedes token recognition, these characters are classified as line terminators, so neither carriage return (\u000d) nor linefeed (\u000a) characters in Java source code can ever be seen by the Java compiler as being part of a character literal.

If a backslash that is not part of a legal Escape appears in a character literal, it is flagged as an error. This is different from languages like C++ that ignore backslashes in character literals that are not part of an escape.

References Conversion to Unicode; Integer types; **UNKNOWN XREF**

String literals

A string literal represents a constant string value and consists of the characters in the string or the equivalent escapes:

[Graphic: Figure from the text]

Here are some examples of string literals:

""                         // the empty string
"Hello World"
"This has \"escapes\"\n"   // a string literal with escapes

There is no primitive type for representing strings in Java. Instead, each string literal becomes a reference to a String object. If two or more string literals consist of the same sequence of characters, they refer to the same String object. Using one String object to represent multiple string literals works because, once created, the contents of a String object cannot be changed.

For a string literal to contain a carriage return or linefeed character, the carriage return or linefeed must be written as \r or \n. Neither carriage return (\u000d) nor linefeed (\u000a) characters in Java source code can ever be seen by the Java compiler as part of a string literal. These characters are classified as line terminators during the pre-processing phase that precedes token recognition. For the same reason, \u Unicode escapes for carriage return and linefeed characters cannot be directly used in string literals.

If a backslash that is not part of a legal Escape appears in a string literal it is flagged as an error. This is different from languages like C++ that ignore backslashes in string literals that are not part of an escape.

Because operations on strings are generally based on the length of the string, Java does not automatically supply a NUL character (\u0000) at the end of a string literal. For the same reason, it is not customary for Java programs to put a NUL character at the end of a string.

References Escape 2.2.3.4; Specially supported classes; String; StringBuffer; String Concatenation Operator +

Separators

A separator is any one of the punctuation tokens in the following railroad diagram:

[Graphic: Figure from the text]

Separator tokens are used to separate other types of tokens. Thus, separators are a part of a higher-level syntactic construct. Although separators have syntactic significance, they do not imply any operation on data.

Operators

An operator is a token that implies an operation on data. Java has both assignment and non-assignment operators:

[Graphic: Figure from the text]

A NonAssignmentOperator is one of the following:

+

-

<=

^

++

<

*

>=

%

--

/

!=

?

>>

!

&

==

:

>>

~

|

&&

>>>

An AssignmentOperator is one of the following:

=

-=

*=

/=

|=

&=

^=

+=

%=

<<=

>>=

>>>=

Unlike C/C++, Java does not have a comma operator. Java does allow a comma to be used as a separator in the header portion of for statements, however. Java also omits a number of other operators found in C and C++. Most notably, Java does not include operators for accessing physical memory as an array of bytes, such as sizeof, unary & (address of), unary * (contents of), or -> (contents of field).

Comments

Java supports three styles of comments:

The formal definition of a comment is:

[Graphic: Figure from the text]

C-style comments and documentation comments do not nest. For example, consider the following arrangement of comments:

/*   ...   /*   ...   */   ...   */

The Java compiler interprets the first */ to be the end of the comment, so that what follows is a syntax error.

However, in a single-line comment (i.e., one that starts with // ), the sequences /*, /**, and */ have no special meaning. Similarly, in a C-style comment or a documentation comment (i.e., comments that begin with /* or /**), the sequence // has no special meaning.

In order to comment out large chunks of code, you need to adopt a commenting style. The C/C++ practice of using #if to comment out multiple lines of code is not available for Java programs because Java does not have a conditional compilation mechanism. If you use C-style comments in your code, you'll need to use the // style of comment to comment out multiple lines of code:

///*
// * Prevent instantiation of RomanNumeral objects without
// * parameters.
// */
//    private RomanNumeral() {
//        super();
//    }

The /* */ style of comment cannot be used to comment out the lines in the above example because the example already contains that style of comment, and these comments do not nest.

If, however, you stick to using the // style of comment in your code, you can use C-style comments to comment out large blocks of code:

/*
 *// Prevent instantiation of RomanNumeral objects without
 *// parameters.
 *    private RomanNumeral() {
 *        super();
 *     }
 */

Which style you choose is less important than using it consistently, so that you avoid inadvertently nesting comments in illegal ways.

References Documentation Comments; Division of the Input Stream into Lines

White Space

White space denotes characters such as space, tab, and form feed that do not have corresponding glyphs, but alter the position of following glyphs. White space and comments are discarded. The purpose of white space is to separate tokens from each other:

[Graphic: Figure from the text]

SpaceCharacter is equivalent to \u0020.

HorizontalTabCharacter is equivalent to \u0009 or \t.

FormFeedCharacter is equivalent to \u000C or \f.

EndOf FileMarker is defined as \u001A. Also known as Control-Z, this is the last character in a pre-processed compilation unit. It is treated as white space if it is the last character in a file, to enhance compatibility with older MS-DOS programs and other operating environments that recognize \u001A as an end-of-file marker.

References Division of the Input Stream into Lines


Previous Home Next
Pre-Processing Book Index Data Types

Java in a Nutshell Java Language Reference Java AWT Java Fundamental Classes Exploring Java